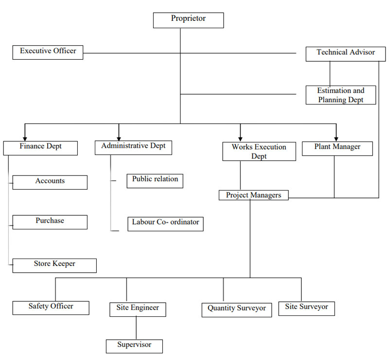
INTERNAL STRUCTURE

One can attribute our ability to maintain quality while pursing geographical expansion to our internal structure. It is amongst our objective to maintain growth levels with a general expansionary perspective.

 
WhatsApp chat